We have over 20 years of experience in schematic & PCB design. We can offer support to design complex and multi-layered PCBs. Please see the list of projects on electrical and electronics systems. Also, you can find some of the example projects below. Contact us for more details.
Example Project 1
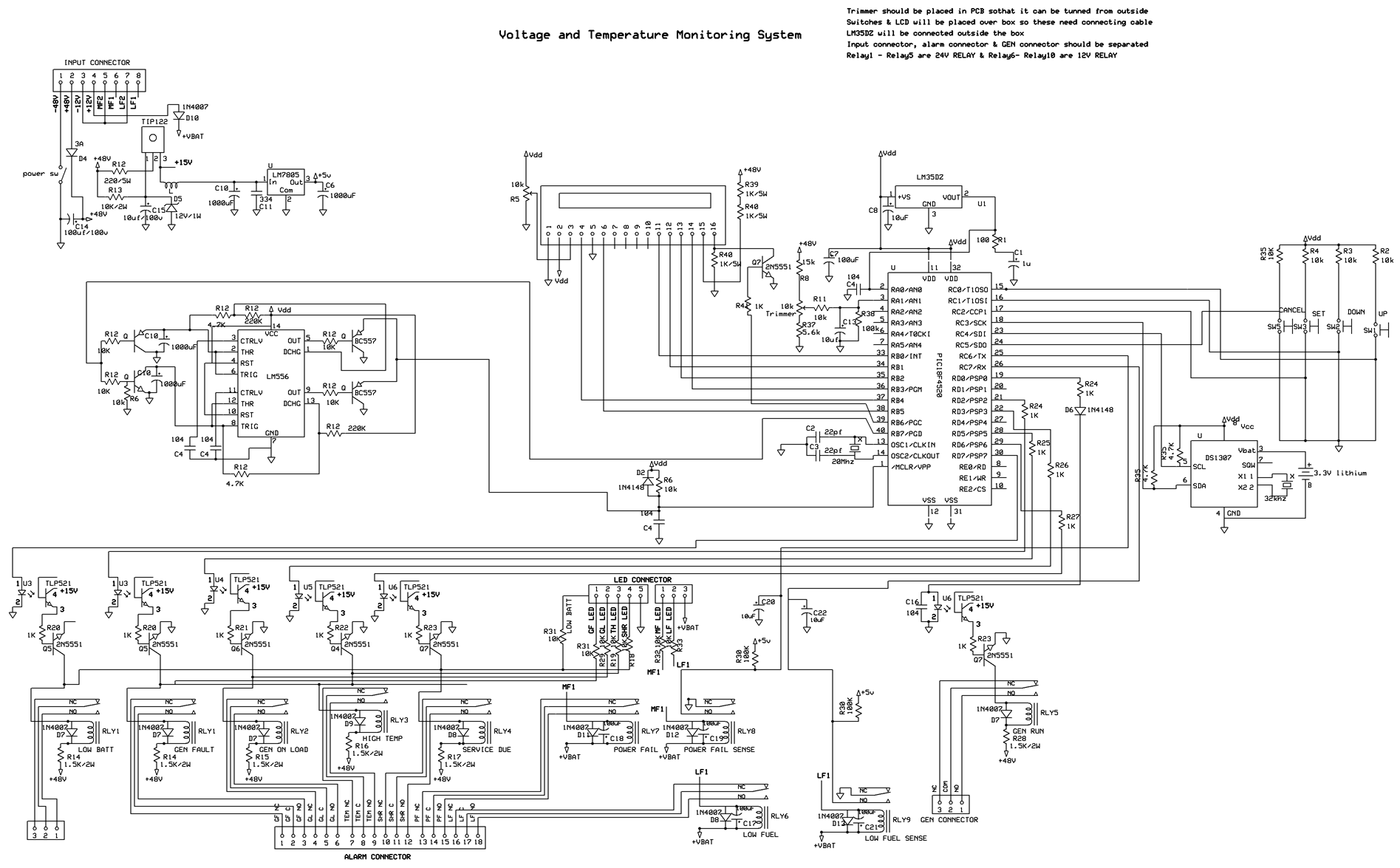
Title: PCB for Voltage Temperature Monitoring System (VTMS)
Description:
VTMS is one of our flagship products where we sold more than 10,000 pieces of this. This device is developed to monitor the temperature and power status of a base transceiver station (BTS) room in telecommunication sector. Based on different temperature and battery voltage status logic the device can generate alarms in real time. Microchip PIC 18F4520 is used as primary MCU. The schematic and two layer PCB are designed in Express PCB and Easy PCB, respectively.


Example Project 2
Title: HF RFID Sensing Tag
Description:
This work shows an HF RFID sensing tag PCB for TI RF430FRL152 Chip. This sensing tag is capable of measuring 3 sensors data simultaneously where the sensors can be temperature, pressure, light, etc. The schematic and PCB are designed with Altium Designer.


Example Project 3
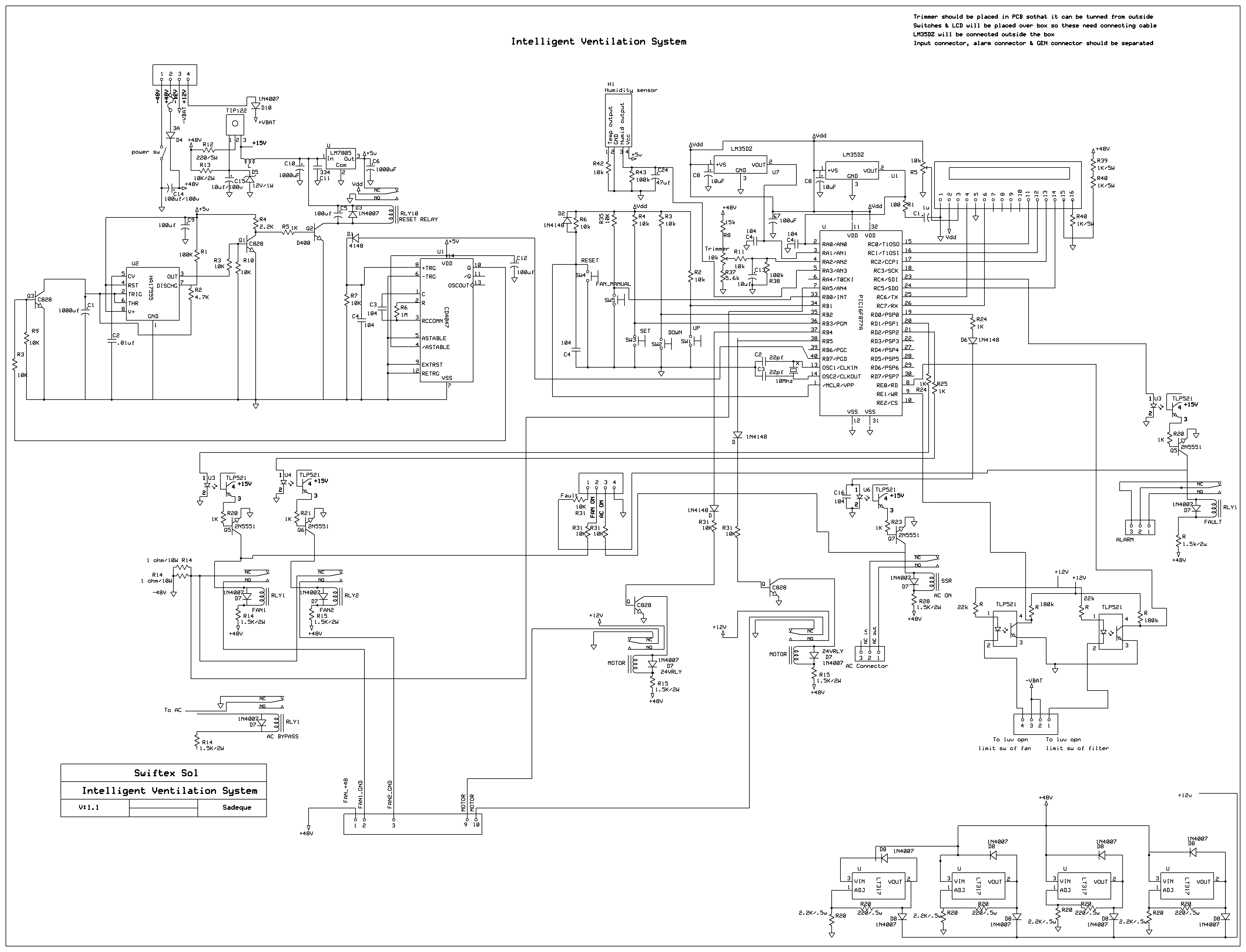
Title: Intelligent Ventilation System (IVS)
Description:
This is an unique ventilation system developed by our expert team for base transceiver station in telecommunication system. It can monitor temperature (using both analog and digital sensors) and humidity in real time and control a mechanical system to run industrial grade fans. It also controls air conditioning system if the temperature raises in an alarming level. It also has micorSD card slot to log variation of temperature and humidity over a period of time.


Example Project 4
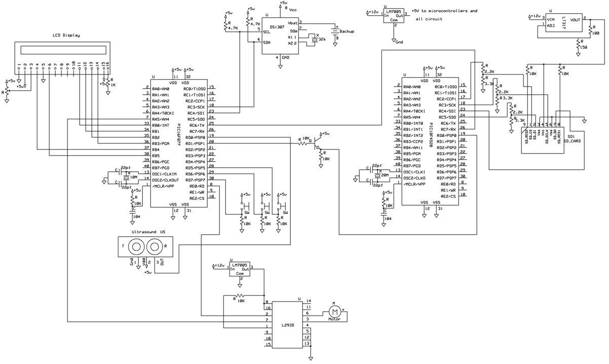
Title: Fuel Level Monitoring and Data Logging System Using Ultrasound Sensor
Description:
In this work, we developed a fuel level monitoring sensor for large generator fuel tank using ultrasound sensor in real time. We also have a data logging system in-built using microSD card.


